成功駁回不實再審訴求!助當事人奪回土地
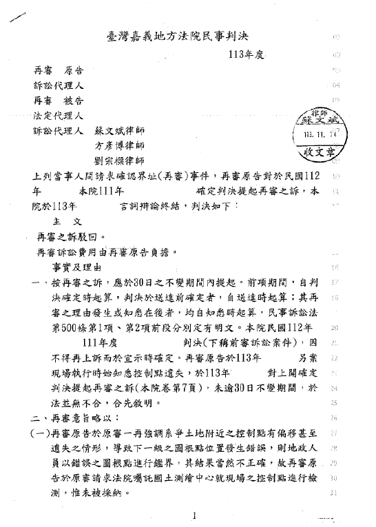
有一塊土地被鄰居佔了幾十年,蘇文斌律師團隊(我在法律事務所)協助當事人打贏了拆屋還地的官司,官司確定後法院也裁定可以強制執行要拆除鄰居的建物,將土地返還當事人。但在執行過程中,鄰居卻又主張有新事由,提出再審。
再審程序的目的,是為了糾正確定判決可能存在的重大瑕疵。
根據《民事訴訟法》第500條第1項、第2項前段的規定,再審之訴須於30日的「不變期間」內提起。不變期間是指判決確定時起算,如果再審理由於判決確定後才發生或知悉,則期間自當事人知悉該理由之時起算。
根據《民事訴訟法》第500條第1項、第2項前段的規定,再審之訴須於30日的「不變期間」內提起。不變期間是指判決確定時起算,如果再審理由於判決確定後才發生或知悉,則期間自當事人知悉該理由之時起算。
本件的鄰居就是主張執行時發現新證據而提出再審,但蘇文斌律師團隊(我在法律事務所),仔細向法院分析,主張鄰居所說的部份,其實早在原審程序中即已提出,不是「新發現」的證據,且對於有無該證據,實際上對於判決結果並無影響,不得推翻原判決的理由。
最終法院認同我方提出之說法,駁回鄰居的再審之訴。蘇文斌律師團隊(我在法律事務所)又一次捍衛當事人的權益。
最終法院認同我方提出之說法,駁回鄰居的再審之訴。蘇文斌律師團隊(我在法律事務所)又一次捍衛當事人的權益。
倘若需要任何法律服務,歡迎來電或親洽蘇文斌律師事務所,地址為:台南市安平區府前路二段500號4樓之3
#歡迎分享
#法律諮詢請找蘇文斌律師
#Line:@548opdcs
#歡迎分享
#法律諮詢請找蘇文斌律師
#Line:@548opdcs
