當車禍造成死亡後,法律責任該如何面對?
車禍案件難免發生,但如何好好善後,才是蘇文斌律師團隊(我在法律事務所)的價值所在。
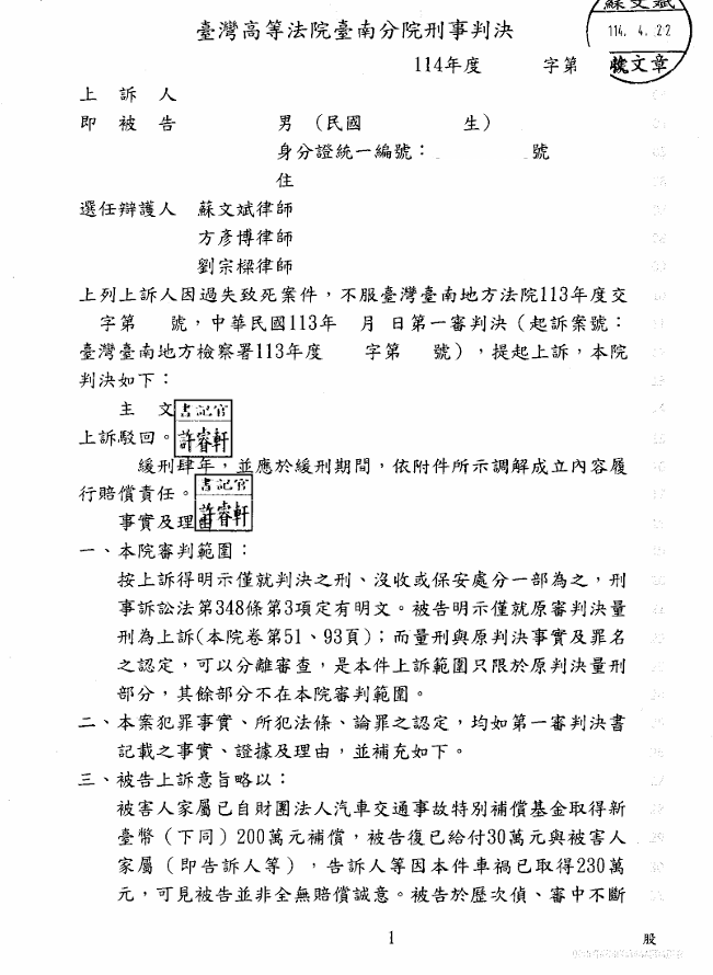
本次的當事人因為駕車不慎而致被害人去世,被害人家屬因此對我們當事人提起刑事告訴及刑事附帶民事損害賠償訴訟。為此,他前來尋求蘇文斌律師團隊(我在法律事務所)的協助。而此種案件,基本上可以爭執的空間有限,若想順利解決,如何與被害人方面談妥賠償方案並按時履行、藉此取得被害人的諒解、並同時爭取法院從輕量刑或給予緩刑,會是關鍵。
本次的當事人因為駕車不慎而致被害人去世,被害人家屬因此對我們當事人提起刑事告訴及刑事附帶民事損害賠償訴訟。為此,他前來尋求蘇文斌律師團隊(我在法律事務所)的協助。而此種案件,基本上可以爭執的空間有限,若想順利解決,如何與被害人方面談妥賠償方案並按時履行、藉此取得被害人的諒解、並同時爭取法院從輕量刑或給予緩刑,會是關鍵。
而在蘇文斌律師團隊(我在法律事務所)與被害人方面的多次協調後,最終達成和解並取得了被害人的諒解,法院也因此給予緩刑宣告,後續只需要按時履行條件即可,當事人才因此免除牢獄之災。而民眾在面對此種案件時,時常不諳流程,且此類案件有許多自曾協調專業人士(黃牛)介入,常常獅子大開口,更影響和解難度,因此徬徨無助,此時務必尋求蘇文斌律師團隊(我在法律事務所)的協助,讓我們替您渡過難關。
#歡迎分享
#法律諮詢請找蘇文斌律師
#Line:@548opdcs
#法律諮詢請找蘇文斌律師
#Line:@548opdcs
