他出軌、她痛苦、她贏了──70萬的正義
自從幾年前通姦罪除罪化以後,侵害配偶權所需賠償的金額,就成為實務上爭論不休的問題,有些法官因此開始上調賠償金額、有些法官則減少判決金額或是否定配偶權存在,但也有些法官仍傾向於判決與過往相當的賠償金額。
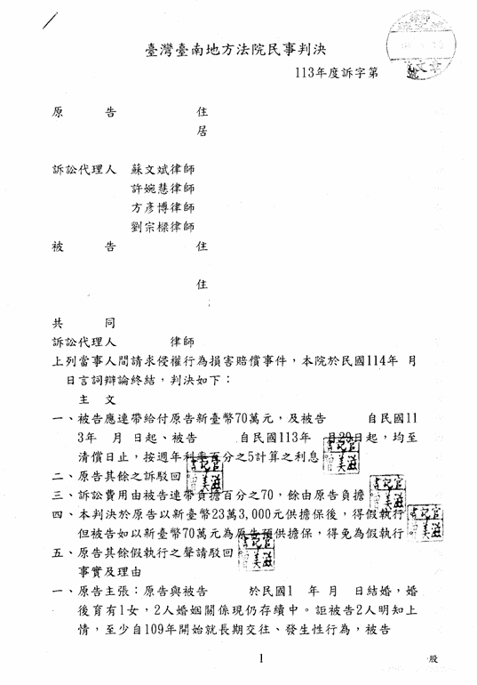
本次的當事人是一位育有一名孩子的家庭主婦,但因為先生出軌並在外生子,當事人因此委託蘇文斌律師團隊(我在法律事務所)來處理。
而實務上,因為侵害配偶權而須賠償的金額,會考慮侵害的態樣、時間長久、造成損害等,作為賠償金額的參考。
而實務上,因為侵害配偶權而須賠償的金額,會考慮侵害的態樣、時間長久、造成損害等,作為賠償金額的參考。
而我們在整理了當事人提供的證據以後,將整個外遇的過程、包括交往時間長短、懷孕生子的經過一一呈堂說明,最終爭取到法院判決先生及小三應該連帶賠償我們當事人70萬元,這個金額相較其他裁判明顯更高。
侵害配偶權案件其實很常見,法官對事實認定及賠償金額也有一定的標準,但如何凸顯案件的重點,建議可以來所諮詢蘇文斌律師團隊(我在法律事務所),讓我們替您出謀劃策。
#歡迎分享
#法律諮詢請找蘇文斌律師
#line@ID: @548opdcs
#法律諮詢請找蘇文斌律師
#line@ID: @548opdcs
